ISO 14971 위험 관리 문서 지도 후기
와이즈컴퍼니는 고객의 위험 관리 문서가 최신 규격 (ISO 14971:2019)을 반영할 수 있도록 도와드리고 있습니다.
의료기기 제조업체라면 모두 가지고 있는 위험 관리 문서!
이 위험 관리 문서는 ISO 14971 규격을 기반으로 작성되어야 합니다.
다만 ISO 14971 규격을 따라야 한다는 것은 잘 알고 계시지만
아직까지 많은 고객사분들이 현재 기준으로 최신 2019년도 개정이 아닌,
무효한 2007년도 규격을 바탕으로 위험 관리 문서를 관리하고 있음을 어렵지 않게 찾아볼 수 있습니다.
그래서 이번 포스팅에서는 최근 지도 프로젝트 중
위험관리 문서의 최신 규격 업데이트를 성공적으로 마무리한 후기를 하나 가지고 왔습니다.
지도의 시작은, 고객사 파악
문의하셨던 고객사는 소프트웨어 의료기기를 제조하는 업체로,
품목명은 내시경 영상 분석 소프트웨어 [2등급]입니다.
ISO 13485:2016 인증서 획득을 목적으로 문서를 수립하시던 중
위험 관리 문서 지도를 저희에게 요청해 주셨습니다.
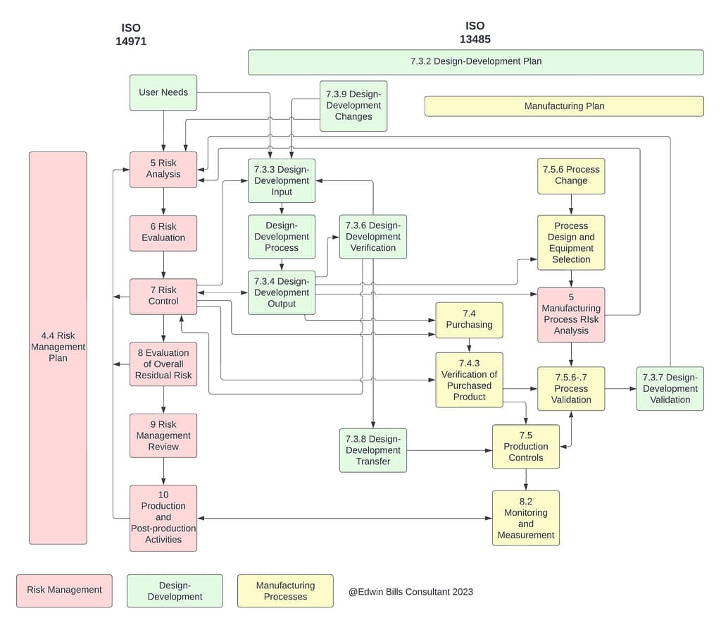
ISO 13485:2016 과 ISO 14971:2019의 관계?
ISO 13485:2016 7.1항에는 다음 내용을 언급하고 있습니다.
” 조직은 제품 실현에서 위험 관리를 위해 한 개 이상의 프로세스를 문서화하고, 위험 관리 활동의 기록은 유지되어야 한다” (우리가 위험 관리 문서를 수립해야 하는 이유죠!)

ISO 13485는 “위험 (risk)”이라는 단어를 언급하고 있습니다.
그리고 아래 그림과 같이 ISO 14971과 긴밀한 관계를 가지고 있죠.
따라서 의료기기 업체는 규격들과의 연결성, 그리고 이에 따른 문서 관리의 필요성을 이해하는 것이 중요합니다.

ISO 14971:2007 vs ISO 14971:2019
앞에서 ISO 14971:2007은 더 이상 유효하지 않은 규격이라고 말씀드렸죠?
저희는 고객사가 가지고 있던 위험 관리 문서 중 ISO 14971:2007 규격 흔적을 찾았습니다.
바로 위험 카테고리를 분류하는 매트릭스 표!
아래 그림처럼 2개의 카테고리로 위험을 분류하고 있습니다.

그렇다면 최신 2019년도 규격은 어떻게 위험을 분류하고 있을까요?
아래는 ISO 14971:2019 가이던스 문서인 ISO 24971:2020에서 제시하고 있는 매트릭스 표 예시입니다.
위험 카테고리를 3개의 범주로 구분하고 있습니다.

물론, 규격에서 제시하고 있는 위험 구분 매트릭스 표는 “예시”입니다.
다만 규격이 개정된 만큼 최신 규격에서 제시하고 있는 예시를 참고하여 수정하는 방향성을 제안 드렸고,
고객사 담당자분은 이를 긍정적으로 받아들여주셨습니다.
위험 관리 문서 지도 항목
매트릭스 표 외에도 개정되면서 새롭게 나타난 요구사항, 용어의 정의, 위해 요인의 식별 방법 등등
최신 규격과 맞지 않는 부분을 발견했습니다.
와이즈컴퍼니는 기존 고객사의 문서를 꼼꼼히 검토 후
아래 문서들을 최신 규격에 맞춰 지도해 드렸습니다.
✔ 위험 관리 계획서
✔ 위험 관리 보고서
✔ FMEA 테이블
저희가 지도 드린 위험 관리 문서와 함께 심사를 받으신 고객사는
성공적으로 ISO 13485 인증서를 받으셨습니다.


